
文 / 夏惊鸣,OB欧宝体育双子星管理咨询公司联合创始人、联席CEO
来源:OB欧宝体育e洞察(ID:chnstonewx)
华夏基石e洞察原创,如需转载请通过向OB欧宝体育e洞察公众号后台申请授权
本文根据2月8日OB欧宝体育双子星管理讲坛夏惊鸣《第一讲:新业务的成功之道》主题直播内容整理,系夏惊鸣《新业务成功之道》系列六讲第一讲的下半部分。
第一讲:《新业务的成功之道》(上),文章标题《夏惊鸣:新业务的成功的四大规律》(2.24发布)
注:回听直播《寻找企业第二增长极》(共12讲;苗兆光、夏惊鸣联袂主讲),可在公众号后台发送“双子星”字样获取直播回听链接。
做新业务,如果想容易成功,有四大规律应该遵循:1. 风口期业务容易成功;2.解决客户痛点的业务容易成功;3. 有足够亮点的业务容易成功;4. 直接价值协同业务容易成功。那么,现实中,企业进入新业务,包括创业者起步,经常出现那些问题呢?就我的观察,做新业务,经常遭遇以下四大陷阱。
01
陷阱一:以现在定义未来
我们选择一个业务,不仅要看它现在是不是赚钱,一定还要看看未来怎么样。有些企业投资新业务,看到有些行业当时如日中天,于是跟风投资,但对未来会发生什么样的变化以及变化的规律,缺乏充分的讨论和思考。我举一个例子来说明。
2012年,我曾经无意间预测到光伏行业的危机。当时,我在浙江海宁谈一个项目。这家企业原来是做经编行业,年营业额已经达到了20亿,但他们自己也认为这个行业太传统,没有未来。他们另一个业务是房地产,但做房地产是机会主义状态,搂草打兔子,就在当地拿了几块地,做几个项目,项目完了这个业务也就完了,他们认为没有持续性。
当公司老板接触到光伏技术之后,感觉很兴奋,认为这才是他可以毕生从事的方向。确实,光伏当时是朝阳行业,也非常赚钱。他从接触光伏信息,到决定立项,到投产盈利,只用了不到12个月的时间。我参观他们工厂时,发现工厂内部一尘不染,在全速加工生产,但厂房外墙刚搭起支架,准备做外墙。所以这就是一个懂得做业务的老板,敏锐洞察,决策果断,具有经营思维——里面在生产,外墙还在做。所以我表扬他们老板,说这是企业家精神,早投产,早赚钱。但我还是忍不住提醒他们说,你们一定要小心,这个行业三年之内一定会出问题。这是我第一次接触光伏和光伏企业,讲完以后我还有点后悔,嘴太快。
我们约定5月份开始项目合作,到了5月份,对接的副总裁给我打电话,说项目延迟到8月份,8月份又打电话,说延迟到10月,10月份给我打电话说,项目可能不合作了。然后他问我:你和海关熟悉吗?我说不熟。他说,那你怎么会知道光伏行业的数据?我说不知道哦,这是我第一次接触光伏企业。
这令他倍感惊诧,他说,既然你不了解光伏行业的情况,怎么会知道我们这个行业一定会出问题?原来,他给我打电话的当下,光伏行业正处于断崖式下跌的状态,我也是当时才知道。当得知这个情况,我说其中的道理很简单,我问你几个问题:之前大家是不是认为这个行业是朝阳行业?他说是;是不是很赚钱?他说是;我再问他,你们是不是什么都没有,只是有钱,买设备,安装设备,招到人,就可以大把大把赚钱?他回答是。
然后我再问他:如果是这样,会发生什么?一定有很多企业会涌进这个行业,你们一年能投产,我宽松计算,一个周期算一年半,前面别人一定已经投了几个周期。我不知道具体情况,所以保守估计:再过两个周期,这个行业一定会过剩。他听完恍然大悟,说原来道理这么简单。
这是个很典型的例子,我们投资进入一个新业务时,一定不能以现在去定义未来,现在这样,不代表未来还会这样,而要以未来定义现在。即使是成熟的业务,要持续发展的话,仍始终要以未来定义现在,不断思考未来会怎样?那么,今天应如何布局?
去年美国打压华为,任正非接受媒体采访,他有一句话令我印象非常深刻,任总说今天的局面我们在十几年前就估计到了,所以华为已经提前有了备胎计划。没有从未来定义现在的思维,就没有战略布局思维,就不会有华为今天的神奇。另一个典型的例子是2008年金融危机后,中国很多OEM(代工)企业都傻眼了,许多OEM企业陷入要品牌没品牌、要技术没技术的被动局面,甚至连产品能力都没有,只有生产能力,市场情况一变化,就束手无策。
我以前不知道,觉得OEM很low,其实环境好时,OEM企业的日子是很爽的。有一次我参观中国棉袜生产基地的一家企业,老板指着正在生产的棉袜机问我,这是什么?我以为他是在玩“脑筋急拐弯”游戏,却也琢磨不出什么来,就说:不就是棉袜机吗?他说:不是,这是印钞机。他指着一排排出来的袜子对我说:你看,5毛、5毛、5毛……。我这才理解,OEM企业简简单单地就把钱赚了,是很爽的。但是,今天赚钱,明天还会吗?未来的变数太多了,劳动力成本会怎么变化?市场订单会怎么变化?外部竞争会怎么变化?等等。
02
陷阱二:被商业模式与“伪价值”迷惑
最近“商业模式”这个词很火,相关的书籍也很多。“模式”似乎给人一种很神的感觉,许多创业公司和企业进入新业务时,创始团队或领导班子的头脑里经常是先有了一种绚丽的神奇模式,似乎妙手偶得,自己都很激动,感觉这个业务很牛,前途无量。
我的观感却完全不一样,我从中看到的一个实质性问题是:在绚丽的模式之下,一些本质性的新业务要素被他们忽略了,比如,客户是谁?要为他们解决什么痛点,提供什么样的独特价值?或者干脆忘了,或者仅有似是而非的认识,甚至连自己要做的究竟是什么业务都没有定义清楚。当然,还有一种倾向是迷醉自己的技术,却对客户思考很少,这个就不多说了。
我们不妨问自己一个很常识的问题:是“模式”让我们成功,还是“客户价值”让我们成功?是模仿一个时新的模式值得我们兴奋不已,还是深入实际发现客户价值,想清楚如何交付价值,这才值得我们兴奋?很多人犯的错误是:看到别人成功后讲什么生态模式、平台模式等,就认为找到了发展新业务的神招,于是盲目模仿或套用,最后一片狼藉,投资也打了水漂。
我们需要学习,但关键在于学习成功经验时,不仅要归纳别人成功经验的招式,更要去探求、提炼成功经验背后的本质规律。然后,再回归到自身的业务,深入实际,明确自己的目标客户,研究透客户的需求和痛点,摸清楚特定产品、特定市场的竞争规律和竞争对手,想清楚自己产品或业务的足够亮点在哪里,如何让客户选择我们,而不是对手,从而明确自己的商业逻辑。
很多企业在进入新业务领域时,心态急躁,急于求成,深入实际地研究客户、研究竞争的功课做得不足,寄希望于“模式”的奇效,其实,这是一种偷懒行为。
我假设一个例子来说明这个问题。前几年工业4.0非常火热,大家认为一个新的时代来临了。我们知道,一个时代会有很多牛逼的企业,我们也听过这样一句话——超一流的企业做标准,比如微软、英特尔等公司。所以,可能有的人就想了,在这个新时代,能不能捷足先登做一个工业4.0的英特尔,成为工业4.0时代“做标准的公司”,做一个“平台型公司”?
那么,对这个问题我们应该怎么分析?以下用我总结的商业模式分析框架来说明这个问题。

现在我们假设,一家企业要做无人工厂(智能工厂)的系统解决方案商,并学习英特尔,成为无人工厂的标准制定者。这种想法可行吗?比如,我们对以下问题想清楚了否:
1. 它带给客户什么价值?是带来产品质的变化,还是运营效率的提升,如提升柔性和效率?
2. 目前客户的主要痛点是什么?柔性和运营效率是不是目前的主要痛点?或者,什么样的客户主要痛点是需要提升柔性和效率?
3. 如果解决了这些痛点,能带来何种程度收入规模、盈利能力的提升?
4. 客户需要投入多少资金、时间和其他成本,才能实现这一价值提升的目标?他们愿意为这一目标做这么大的投入吗?
5. 建设无人工厂是一个浩大的系统工程,尽管在电气化、自动化、ERP等领域现在已经有一定积累,但我们还是要判断,在这一领域,现在行业的配套成熟度如何?我们极端地假设一下,假如目前无人工厂的各类软件都需要新设计和开发,这种情况就属于行业极不成熟,而要一次性去完成整体解决方案,最初成本极高,也就是这个行业这个阶段的固定成本是极高的,因为各类配套都是新开发,而营业规模又是最小时。假设配套成熟,市场增长后,整个行业固定成本就会显著下降,这就是为什么很多新科技行业,产品不断迭代,但价格不升反降的道理。
6. 在这个行业中,哪类客户痛点最大,他们期望得到的价值远远大于投入的成本,那么,我们是否应该选择与这类客户形成战略合作关系,通过一个客户解决方案的完成,完成产品化,降低经营风险和难度?
7. 或者,客户目前在哪一方面痛点比较大,从一个方面切入,然后逐步拓展为整体解决方案,再将整体解决方案产品化,乘势进行拓展扩大?
以上只是一个思考示例,必须这么思考。我想通过这个示例说明,我们看到很多激动人心的模式,但不要被模式迷惑,一定要回归到深入实际,回归到研究客户、研究行业、研究价值、研究成本等常识性问题。
对英特尔平台型战略成功的商业逻辑,我用下图做一个示意,不再展开阐述。

这里面还有两点需要注意,一个是警惕“伪价值”的陷阱。
举个例子,应该是2014年吧,我给一个智能控制器企业做战略的时候,当时大家都在谈智能家电,就当时大家认识的智能家电,我认为都是伪价值,一定不是那种玩儿法。为什么这么讲?比如说,在洗衣机上装WiFi模块,收集洗衣机的运行状态,预测什么时候出现故障,然后联接到维修服务中心。
我说,这个东西有什么前途?因为洗衣机本身就是一个智能机器人,空调也是一个智能机器人,它们已经是智能机器人了,已经解决了我们的刚需痛点,洗衣机代替了手工劳作,衣服全部由洗衣机全自动化清洗,还针对不同的织物种类如羊毛、棉质等有不同洗涤模式。客户的刚需痛点已经解决了,而且一台洗衣机用十几年都不坏,你装一个WiFi模块来监控它运行状况和设备情况,还连到维修中心,这样做价值大吗?费九牛二虎之力,干这个事情却没有什么价值,这就是伪价值。
这种伪价值其实就是一个噱头,比如厂家说我开发了一个新型洗衣机,装有WiFi模块,促销员就可以吹牛,说我这个是互联网洗衣机。结果搞得没办法了,所有洗衣机厂都要装,如果不装就会被认为是“落后产品”,其实它只是一个吸引眼球的噱头,对客户没有真正的价值。
互联网智能家电有没有前途?在互联网时代当然有价值了,但还是要看你能给客户带来何种价值,看它是一种噱头性价值,还是能带来战略性价值。
例如电视,它可以变成一个流量入口。冰箱能不能成为入口呢?这也是值得深挖的,因为日常买菜是一个高频、刚需的行为,把冰箱变成一个入口的话,还算说得过去。如果说把空调装上一个传感器,去感知你这个人的情况,调节风速和风向,这个功能能有多少人关注,又有多少人能够感受到呢?我们的刚需痛点已经被空调解决了。所以,我认为其他附属功能只能是一些小改良,或者就是噱头,没有多大的价值。
再以电视为例。坦率地说,乐视的模式我认为是成功的,它对电视的重新定义具有巨大的价值。如今的电视已经不仅是电视了,它是一个可以互动的互联网终端,并且成为了用户的入口。未来电视会变成“家庭视频电影院”,也可以是“家庭视频门诊”“家庭视频商店”“家庭视频会议室”,等等。
现在腾讯、阿里、百度试图把智能音箱作为一个用户的声控入口,但相对电视来讲,智能音箱不如电视那样直观和有效。
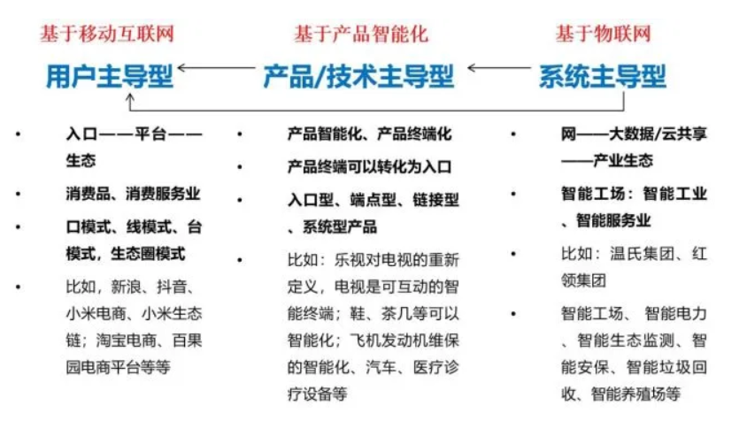
在这里顺便再讲讲,在新互联网时代,我们的商业模式创新有哪些方向?我认为有这样三个方向:一个是移动互联网,是基于用户的;另一个是物联网,是基于系统的;还有一个是智能化、终端化,是基于产品本身的。
对于智能化、终端化的基于产品本身的互联网改造,我认为有四类产品大有可为:
一类是入口型产品,如电视;一类是节点型产品,如手表、纽扣、腰带、鞋等,它是一个信息的端口;还有一类是联接型产品如阀门,能链接整个自来水系统等等;另一类本身就是一个复杂的知识信息系统,会往智能机器人方向发展,比如汽车、医疗诊疗设备,将来都会是智能机器人。
新互联网时代商业模式创新的方向,我用下图来示意,不再展开阐述。

要注意的另一点,是警惕“价值与成本”的陷阱。
比如,上文分析的无人工厂的假设案例,就是这样一个道理。很多“创新”的商业模式,看起来很有前途,但往往“创新”会存在配套协同的成熟度问题,不同的配套协同成熟度,成本是不一样的,超过可承受能力、市场可接受度的成本毫无创新的价值。
另一方面,创新的目的是为了输出客户价值,创新要从“以我为中心”变成“以客户为中心”,创新不能自以为有价值,一定要看给客户带来多少价值,我们成本是多少,客户能不能以我们盈利的价格购买,即使是所谓的免费流量模式,这个道理也是没变的,只不过是购买的对象不是用户,而是客户。
03
陷阱三:总想着一口吃个胖子
“模式”是我们看到的一个最终的“状态”,这种“状态”是一步一步做出来的。所以说,我们看到的模式是由一个动态的延伸成长过程形成的。商业模式的形成有两个关键:第一步——突破口是什么;然后,可能的路径与节奏。
但在现实中,我们通常会发现一种错误的做法,很多企业的商业模式搞得很复杂,而且企业对这种复杂居然很兴奋,然后从所谓的“模式”出发,进行系统的构建。这样一来,就会长时间在投入,长时间在建设系统,那么就会产生“投入和收入(包括销售收入和资本收入)”的不匹配,不能尽快形成“投入与收入”的正循环。时间一长,他们就会心慌,就会怀疑,这个人为搭建的系统问题会越来越多,直至不可解决。
那么,我们到底应该怎么做呢?我再次强调一个重要的常识:所有的模式都是一步一步走出来的,不是确定一个模式系统,然后各个部分四面出击,去把所谓的商业模式系统构建出来。一般靠谱的做法,却是基于现实的一个看得见的机会,定义一个可产生收入或流量(“收入”也包括资本)的业务,把它作为主战场,这是模式形成的一个突破口,然后投入资源,把这个战场打下来,接下来再“以成功支撑成功”,不断去延伸,最终形成一个所谓的“模式”。
为了帮助大家更加深入地领会以上思想逻辑,我举些例子来加以说明。
上文我们谈到小米生态链、百果园等例子。我们再看看,小米生态链是怎么成功的,它是怎么一步一步走出现在这个模式的。小米先是做米聊,但不怎么成功,后面是开发MIUI(基于安卓的手机操作系统),然后做手机。雷军创新互联网营销,一个是到处讲互联网思维——专注、极致、口碑、快,另一个是通过互联网入口进行销售,手机取得了巨大的成功。
小米手机成功之后,形成了两大资源——品牌和渠道,然后延伸做小米生态链。在这个发展过程中,它其实由原来做产品,又延伸出一个新业务——电商平台。大家想一想,我们看到的小米生态链模式,还有所谓的小米“铁人三项”,其实都是这么一步一步走出来。
如果一开始,有一个英武神明的“模式”天才,按照“小米生态链”模式或“铁人三项”模式去做所谓系统构建,而不是像小米一路走来的这样,以成功支撑成功,以增长支持增长,试问,现在的小米生态模式能成功吗?答案显而易见。
比方讲,小米生态链都是做什么产品的?插线板、加湿器、空气净化器等等,基本是传统产品。试想一个新企业,做一个红海的传统产品插线板,消费者凭什么买你的,不买公牛的?一个红海市场的新品牌产品,要消费者接受你有多难,你得打多少广告。然后,你要卖出去,还得全国设办事处,找经销商,给渠道铺货,这又是一大笔钱,而且还不知道能否做成功。不说更复杂的,就说供应商,你一个行业新手要做模具,供应商会给你开模吗?
总之,如果小米没有通过手机的成功,形成自己的品牌势能和渠道势能,然后以品牌和渠道赋能这些新企业,小米生态链是不可能成功的。
再比如水果连锁企业百果园。它在线下有4千多家水果店,线上有5千万的会员,而且它早已向上游延伸,投资产品品牌,目前经营的自有品牌水果超过20多个,然后又向下游再延伸,形成多场景渠道,同时构建了智能化种植、金融等赋能平台,百果园已经是产业生态模式了,这也是它多年来一步一步走出来的。
再看看阿里系。先是阿里巴巴,然后向to C转型,淘宝出现了,再延伸出天猫。最初,电商交易付款只能通过银行汇款,这是一个痛点,太麻烦,后来开发出支付宝,并因此有了沉淀资金。因为有了沉淀资金,阿里再并购天弘基金,产生了余额宝。再到后来,国家不允许企业搞资金池,阿里又把支付宝、金融等业务剥离出来,成立了蚂蚁金服。
如今的阿里已经构建出了一个非常漂亮的模式,但是,如果它一开始要是按照这个模式去做的话,现在会怎么样?
综前所述,假如我们构思了一个复杂的、需要多因素协同配合的商业模式时,千万要小心了!所有的模式是动态生长出来的,是一步一步走出来的,第一步是选择突破口,客户要明确,价值要直接,投入与收入要尽快匹配,形成正循环,然后以成功支撑成功,不断延伸,最后才形成了令人赞叹的模式。
04
陷阱四:战略上“似是而非”
还有一个经常出现的问题是,在谈战略,谈新业务的商业模式、商业逻辑的时候,很多企业的回答都似是而非。模糊的战略和逻辑等于没有战略,想锁定战略,企业家一定要有穿透性的思考。
比如,我们经常会发现一个现象:老板认为自己的战略很清楚,是管理人员的行动力不够;但管理人员认为自己的行动力没有问题,是老板没有想清楚。最后战略绩效不理想,却搞不清楚是谁的责任,最关键的是,没有人去弄清楚问题到底是什么,应如何改进,以促进战略成功。
这些问题是如何产生的?有的老板说我的战略很清楚,我是平台战略,我是生态战略,我是双轮驱动,等等,然而业务始终无法突破,他就认为是管理团队执行力不行,做不出来。还有一种情况是,老板提出了一个战略或一个概念,它是一个明确的方向,很有前途,但是,问题在于光是一个有前途的方向不行啊!
无论是上述的哪一种情况,居然有很多企业只是提出这么一个战略概念,就认为自己的战略很清楚了,没有花时间,去做充分的探讨和思考:到底要提供的是什么样的产品与服务?目标客户是谁?解决他们什么需求和痛点?行业的盈利规则有哪些?有哪些竞争对手,客户为什么选择我们而不是竞争对手?以及,我们的定位是什么,价值主张是什么?核心竞争力是什么?竞争或发展的关键策略是什么?我的突破口和发展路径是什么?
无论你是平台战略还是什么战略,对这些问题的研究必须深入实际,掌握关键事实,必须深入思考,想透特定业务成功的逻辑。在此基础上,才能形成战略共识和战略行动,促进战略成功。
我曾经提出过三个概念:战略方向、战略逻辑(或者叫商业逻辑)和战略行动。
为什么做这样的区分呢?因为现实中,经常出现的问题是:战略行动不力,否定战略方向;或者是战略逻辑没想透,否定战略方向;或者战略方向、战略逻辑没想透,否定战略行动力等等。有了这样区分,我们在战略复盘时,才能找到真正的问题出在哪里,是方向有问题,赶紧调整,如果方向没问题,就坚定方向,不要动摇,去思考自己的商业逻辑是否想通,或是战略行动哪里出了问题,只有这样才能真正解决问题。
一个企业即使出现了战略的“似是而非”,其实也不要紧,这也是经常出现的情况,关键是大家要意识到,要好好调查研究,好好探讨,到底问题出在哪儿,把它搞清楚就行了。问题是,我们经常相互抱怨,老板认为团队行动力有问题,团队认为老板没想清楚,就是没有人去组织大家把问题讨论清楚。
当然,战略方向最好要判断对,尽管方向也可以试错,但最好是对的。只要方向对,所有的试错都是积累,如果方向不对,试错就是无谓的牺牲,就是沉没成本。
要避免似是而非,做到穿透思考,就要抓住三个方面:回答问题、成功逻辑、关键事实。
回答问题就是我们思考任何问题,都是要去实现一定的目的。比如,我们思考企业战略就是要回答三大问题——增长点在哪里(战略方向)?如何实现增长(战略逻辑)?如何将增长的责任分解下去(战略行动)?我们经常是战略分析洋洋洒洒,但最后的战略结论是要回答什么问题,很多人对此在意识里都是模糊的,只知道根据理论框架和工具的要求去做分析。
很多企业做完战略后,真正到行动,要配置资源时,就开始犹豫了,这钱到底该不该花?为什么会出现这种现象呢,就是因为前面做战略时就像做作业,没有真正想透。没有想透,就没有战略魄力和战略定力,一到用资源时,就会犹豫,就会来回变化。
那么,如何清晰地回答问题呢?这取决于“成功逻辑”和“关键事实”两个方面。
成功逻辑就不展开说了,战略上需要回答的那些问题,本身上就是我们思考如何实现增长的成功逻辑。我们总结出来的业务定位和商业逻辑,就是实现增长的成功逻辑。
比如,吉家集团的发展就是洞悉了如何实现增长的成功逻辑:国内狗粮渠道主要在线上——电商企业的玩法竞价排名——必须爆款,才能成本低,价格低,流量才高——产品创新,改小包装,降低尝试成本;产品创新,将分品类狗粮变成通用狗粮——同时要舍得投入费用进行推广——剩下的还得注意如何提高点击率和转化率——网上店铺设计等等。
下面主要讲讲关键事实。很多客户都找不出自己的关键事实,战况是什么,对此不清楚,这是我发现的一个经常性问题。当然,我们所说的是掌握关键事实,不是指所有的信息,甚至连行业报告的数据也不一定都是重要的,必须是“关键”的事实和在成功逻辑上的事实。唯其如此,我们才能做出正确的判断。但是,企业普遍遇到的问题是,对关键事实的掌握似是而非。
首先我们要定义什么是事实。比如,有人讲,客户不满意我们的服务,这是不是事实?这是观点,不满意我们什么服务?——这才是事实。
大家想想我前面讲乐刻运动时韩伟调查行业的例子,他说消费者最不满意的是私人教练推卡,私人教练最不满意的是要他们去推卡。如果我们不把事实研究到这种程度,只是讲客户不满意服务,你如何做判断?似是而非就是这么产生的。
有时,我们又要对事实进行本质(规律)归纳,又要回到观点。再比如上文讲到的吉家集团,他们的目标客户群是什么样的呢?事实是一二线城市白领、家庭主妇和老年人。基于这些事实,你怎么做判断?如果判断不出,那么我们就要进一步对事实背后的本质(规律)进行归纳。我们要进一步追问:为什么是这几类人?这几类人的共同特性是什么?共同特点在于他们是养狗新手,对品牌的追求度不大(比如,不是非马氏不买)。
所以追问很重要。有的是观点,似是而非,我们一定要从中追问出事实来,有的是事实,但事实是浮在面上,无法判断,那我们一定要追问出这些事实背后的本质或者规律。总而言之,我们要能够做出清晰的判断,否则,就要不断地追求,一直到找出“具象”的依据。这样一来,用户就更具象了。所以,战略有时候就是细节,太多人谈战略都过于抽象,抽象使得做判断的基础似是而非,那么结论自然也似是而非。
所以,我们今天反复强调的不是学习别人的模式,而是从剖析这些案例中,我们总结出规律,然后回到自己的实际,深入进去,研究透趋势,研究透客户,研究透行业,直到能够明确定义出自己的增长机会(不能似是而非),然后想清楚自己的定位,以及核心竞争力、关键策略、突破口和发展路径,如此,就想清楚了如何实现增长的逻辑。
综上,前文总结了新业务容易成功的四大规律(《夏惊鸣:新业务的成功的四大规律》2.24发布):风口期业务、解决客户痛点的业务、足够亮点业务和直接价值协同业务,它们分别是基于趋势、客户、竞争和自身能力的。本文总结了企业进入新业务,容易遇到的四大陷阱:“以现在定义未来”,而不是“以未来定义现在”;“从模式/技术出发”,而不是“从客户/价值出发”;把“以成功支撑成功的动态成长过程”,变成了“按照最终状态,一口吃个胖子”;“似是而非”,而不是“思考穿透”。
05
答疑环节:夏老师解答直播听众的现场提问
提问:请问直接价值协同适用于什么样的企业?
夏惊鸣:关于直接的价值协同,一般适用于领先型企业。如果在行业里具有优势地位,最好是在某种制高点形成优势地位,也就有了赋能平台,才能够进行战略性的价值协同,延伸出新的商业模式来,如百果园。如果它的终端没有达到一定的规模,没有现在的门店数量和会员数量,战略性价值协同就不好做,或者说只能做小的协同,不会是商业模式级的价值协同。
企业如果不具有一定的优势地位,如果要考虑商业模式创新的话,建议暂时不要做这个方向上的考虑。但这不是不要价值协同,你可以融入到一个生态,建设自己的优势,发挥自己的优势,提升自己的优势,说不定,你会逐步发展出另一种制高点优势,然后不断延伸,形成自己的生态。这正是所谓,未来的生态,它是一个相互交织的生态丛。当然,你也可以从“风口、痛点和亮点”这三个角度,去寻找自己新的增长点。
提问:请问企业对业务的选择能不能试错?
夏惊鸣:很多业务确实是试错成功的。因为很少有神人,每一步都能精确无比。但试错不等于不需要分析、思考,恰恰我们要重视思考和分析,预则立,不预则废,分析思考恰恰会减少我们的试错次数和试错成本。如果思考充分,运气也好,一次成功,那更是我们需要的。
以上种种,仅为一家之言,希望有机会和更多的朋友一起碰撞。谢谢大家!
(整理 / 编辑:李泽慧)